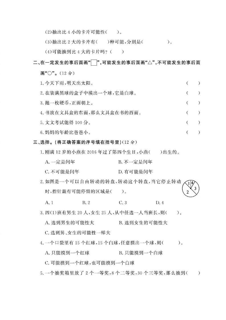
四年级上数学第八单元课时卷《西师版》元福5个月前发布关注私信0125四年级上数学第八单元课时卷《西师版》此内容为付费阅读,请付费后查看¥0.9黄金会员免费钻石会员免费立即购买您当前未登录!建议登陆后购买,可保存购买订单付费阅读已售 5 ——预览已结束,还剩3页未读——您已获得此文档下载权限,请点击底部下载完整文档 课程下载: 此处内容已隐藏,请付费后查看 © 版权声明文章版权归作者所有,未经允许请勿转载。THE END数学 喜欢就支持一下吧点赞5 分享QQ空间微博QQ好友海报分享复制链接收藏
暂无评论内容