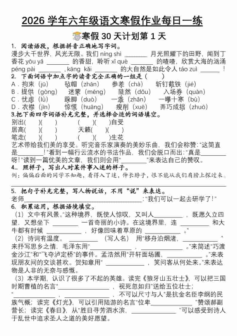
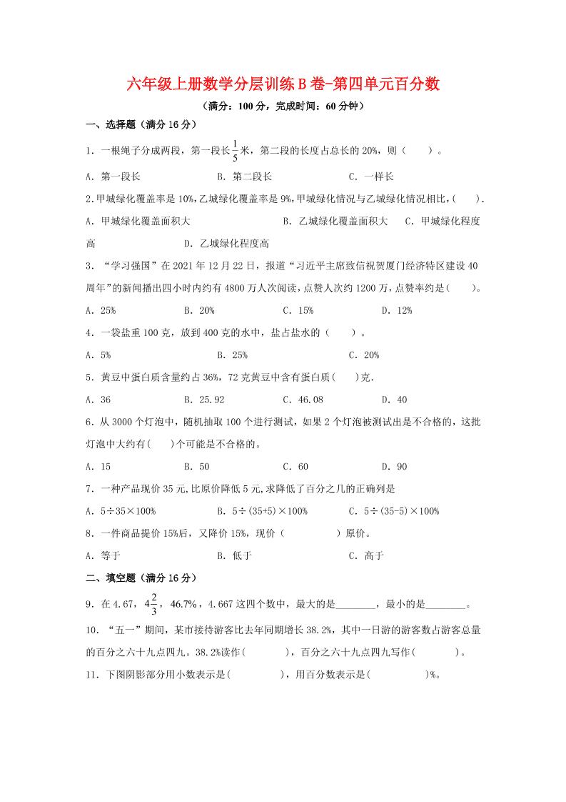
排序
AI出海赚美金实战课,从注册到内容全流程,配套提示词模板,轻松开启月赚5000美元副业
课程介绍: AI出海赚美金:海外版小红书带货,从出海网络环境搭建、原生IP方案教学入手,搭配AI工具自动生成联盟推广内容(含提示词模板),手把手教海外社媒账号注册与分发。配套实战案例、模...
2026美金搬砖新风口,日入1500-6000+,项目长期稳健合规,摆脱固定薪资,全职副业两开花
2026美金搬砖新风口,日入1500-6000+,项目长期稳健合规,摆脱固定薪资,全职副业两开花,收益可无限放大! 内容:2026财富先机!AI智能美金对冲搬砖项目,脚本自动操作,简单易上手!日均收益1...
AI出海賺美金:海外版小红书带货,掌握AI工具,抢占海外流量红利(更新2026)
AI出海賺美金:海外版小红书带货,掌握AI工具,抢占海外流量红利(更新2026) 课程介绍: 课程来自丝绸之路的AI出海賺美金:海外版小红书带货,从出海网络环境搭建、原生IP方案教学入手,搭配AI...
亚马逊KDP出版盈利课,市场研究、书籍创作、广告投放,系统教学实现月入5000美元被动收入
课程简介 本课程《利润出版指南:亚马逊KDP实战课》是一套专为希望建立被动收入流的创作者设计的系统性指南。课程深入亚马逊KDP(Kindle Direct Publishing)出版全流程,涵盖利基市场研究、书...
亚马逊KDP出版实战课,教你在亚马逊KDP上制作和销售书籍,轻松实现月入6K美刀被动收入
亚马逊KDP出版实战课,教你在亚马逊KDP上制作和销售书籍,轻松实现月入6K美刀被动收入 注意是英文版,带中文字幕 课程介绍: 本课程教你如何创作并推广能每月持续为你带来收入的书籍,即使在你...
【百家号自动撸佣金】佣金界最佳撸佣金平台,小白3天起号有手机就能干,100%原创长期稳定
【百家号自动撸佣金】佣金界最佳撸佣金平台,小白3天起号有手机就能干,100%原创长期稳定 项目介绍: 大家好,我是杰哥!带你玩賺百家号:3分钟原创文章速成课,新手也能日更爆文 在自媒体行业...
站长推荐
站长推荐













